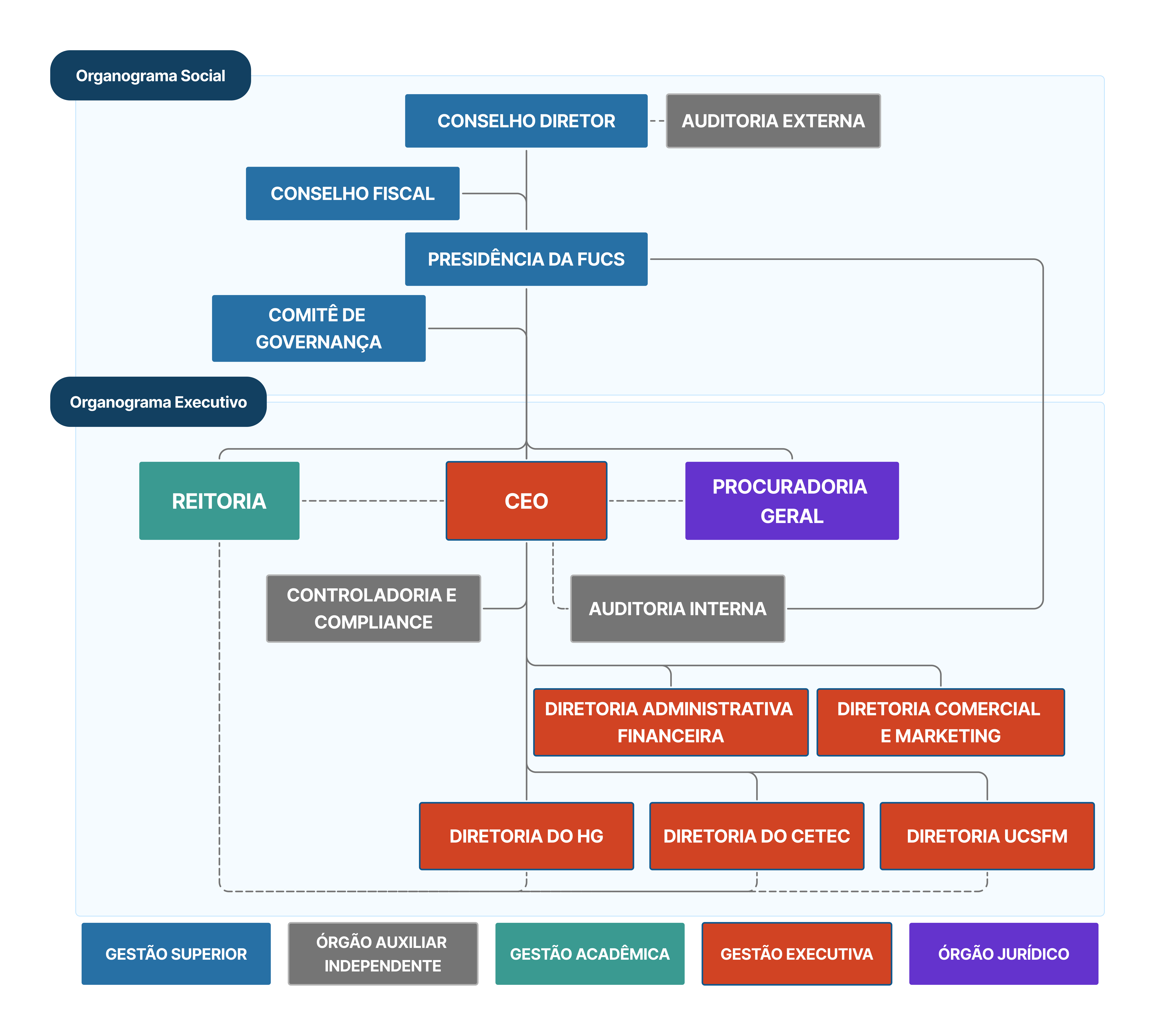
Organograma Social e Executivo

Conheça a equipe que atua na Fundação Universidade de Caxias do Sul

Gabinete da Presidência

PRESIDENTE

Dom José Gislon

ENTIDADE

Mitra Diocesana de Caxias do Sul

VICE-PRESIDENTE

ENTIDADE

Câmara de Indústria,
Comércio e Serviços de Caxias do Sul


Gabinete da Presidência

PROCURADOR-GERAL

Maurício Salomoni Gravina


Diretoria

Diretoria Executiva

CEO

Germano Schwartz

Diretoria Administrativa e Financeira

DIRETOR

Marcelo Faoro de Abreu

Diretoria Comercial e Marketing

DIRETOR

Javier Masiá Herrera - Paquito


Auditoria, Controladoria e Compliance

Auditoria Interna

AUDITOR

Giancarlo Medeiros Dias

Controladoria

CONTROLLER

Mauro Roberto Canto

Compliance

COMPLIANCE e DPO

Cristine Sosa Rossi